科学城片区城市更新项目(标段一:科学城片区生态治理二期建设项目,标段二:科学城松林坡、科曦生态修复项目)已具备招采条件,根据项目实际情况,现决定采取挂网比选的方式确定可行性研究报告编制工程咨询服务单位,并诚邀符合资格条件的潜在比选申请人参与本项目的比选。我公司将按公开、公平、公正的原则对参加比选申请的单位进行评审,择优选择中选人。
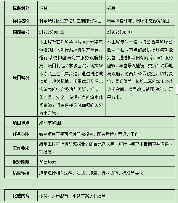
1.1 项目基本情况

1.2 资格要求
1.2.1一般要求:具有独立企业法人资格。
1.2.2资质要求:具备工程咨询服务能力,在全国投资项目在线审批监管平台中的“工程咨询单位名录”备案(专业需包括: 市政公用工程)。
1.2.3业绩要求:近3年(2022年1月1日至今)正在编制或已完成1个类似业绩,类似业绩指为市政公用工程建设项目编制可行性报告业绩。
1.2.4财务要求:无。
1.2.5信誉要求:不存在限制比选申请的情形。
1.2.6本项目不接受联合体比选申请。
1.2.7各比选申请人均可就上述标段进行比选申请,但可中选的标段不超过2个。
1.3获取比选文件
1.3.1 请有意参加本项目比选的申请人,携带
①有效的单位证明文件复印件(包括但不限于营业执照、执业许可证等)
②1.2.2所要求的备案证明材料截图
③公司介绍信及经办人身份证复印件
上述证明材料须加盖比选申请人鲜章,到绵阳市涪城区涪城路76号1406室报名、获取比选文件,文件售价为人民币150元,售后不退。
1.3.2 比选申请人应按规定,在2025年12月11日17:00时前提交比选申请保证金。标段一:3000元(大写:叁仟元整);标段二:2000元(大写:贰仟元整)。保证金必须通过比选申请人的基本账户,以银行现金转账方式提交。
1.3.3报名时间不少于3个工作日。各比选申请人报名时间为:从2025 年12月5日起至2025年12月9日的每日上午9:00-12:00时、下午13:00-17:00时,周末及法定节假日除外。
1.4最高投标限价及报价要求
1.4.1 最高投标限价(含税总价,税率按6%计算)
标段一:16.2965万元;标段二:10.4064万元。
1.4.2 报价要求:报价唯一,一次性报价。报价为含税总价,报价不得高于或等于最高投标限价,否则作为不响应比选文件处理。
1.5 比选申请文件递交
1.5.1比选申请文件递交截止时间为:2025年12月12日9: 30时。
1.5.2比选申请文件递交地点为:绵阳市涪城区涪城路76号508室。
1.5.3比选申请文件递交方式为: 现场递交 。逾期送达、未送达指定地点或未按第二章比选申请人须知第38条要求送达的,其比选申请文件不予接收。
1.6 发布媒介:本次比选公告在绵阳市人民政府、绵阳日报〔含绵阳新闻网涪江观察(客户端)〕、西蜀网、绵阳市国有资产监督管理委员会网站、绵阳市投资控股(集团)有限公司网站公布。
1.7 联系方式
比 选 人:best365足球官网
地 址:绵阳市涪城区涪城路76号
邮 编:621000
联 系 人:彭女士
联系电话:0816-2295563